打破信息差!珠珠校最新xsc比武动态来了!!!
2025-10-11
○
○
●
○
○
近期珠珠校真是活动不断,豪豪老师收集了很多xsc比武动态,一起来看看吧!
⋎
⋎
⋎
1
LJNK
10.7上午LJNK面S流程:
大概有60个孩子,九点进校,快12点才出来。
👉🏻15分钟左右的英语笔试。
👉🏻10分钟记一篇古文,8分钟默写出来。
👉🏻心理问卷测试。排队面试,面S时长大概在10分钟,3个面S教室,所以会需要等一会儿:
①先中文自我介绍,然后老师根据你的简历提问,比如你在班上朋友多不多?
②家里关系是否和睦?
③自己学习遇到困难会不会寻求帮助等?(大概一周左右出结果)
2
皇一
HD日期:10月7日,以下是语文真题试卷,家长可以自取。





3
Y8
1.HD日期:10月7日复S,本次参加复S的应该是8月12日初试的那批孩子,有家长透露说整体不算难,题量较大,所以分数要求较高,但是语文单科难度较大,会写不完。
2.HD日期:9月27日。
以下是数学真题试卷,家长可以自取。





4
XF
HD日期:10月7日,以下是数学真题试卷,家长可以自取。



5
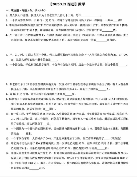
YC
1.YC的第二批进校HD已经开始了,据家长透露,从10月7日开始就开始通知了,本次进校的孩子主要都是排名1200-1600,参考的*是五上期末。
2.HD日期:9月21日,以下是数学真题试卷,家长可以自取。




6
ML
HD日期:7月22日,以下是钟完成,家长可以自取。





扫码添加豪豪老师
可了解更多升学资讯
即可获取海量真题试卷
【声明:本文部分内容来源于网络,仅作分享,具体消息以官方发布为准。】
往期精彩:
2025 重庆中学格局迎新变:巴蜀双校合作、名联 “一校三区” 落定!